/ Products / IP Cores / FC Upper Layer Protocol (ULP) IP Core

FC Upper Layer Protocol (ULP) IP Core

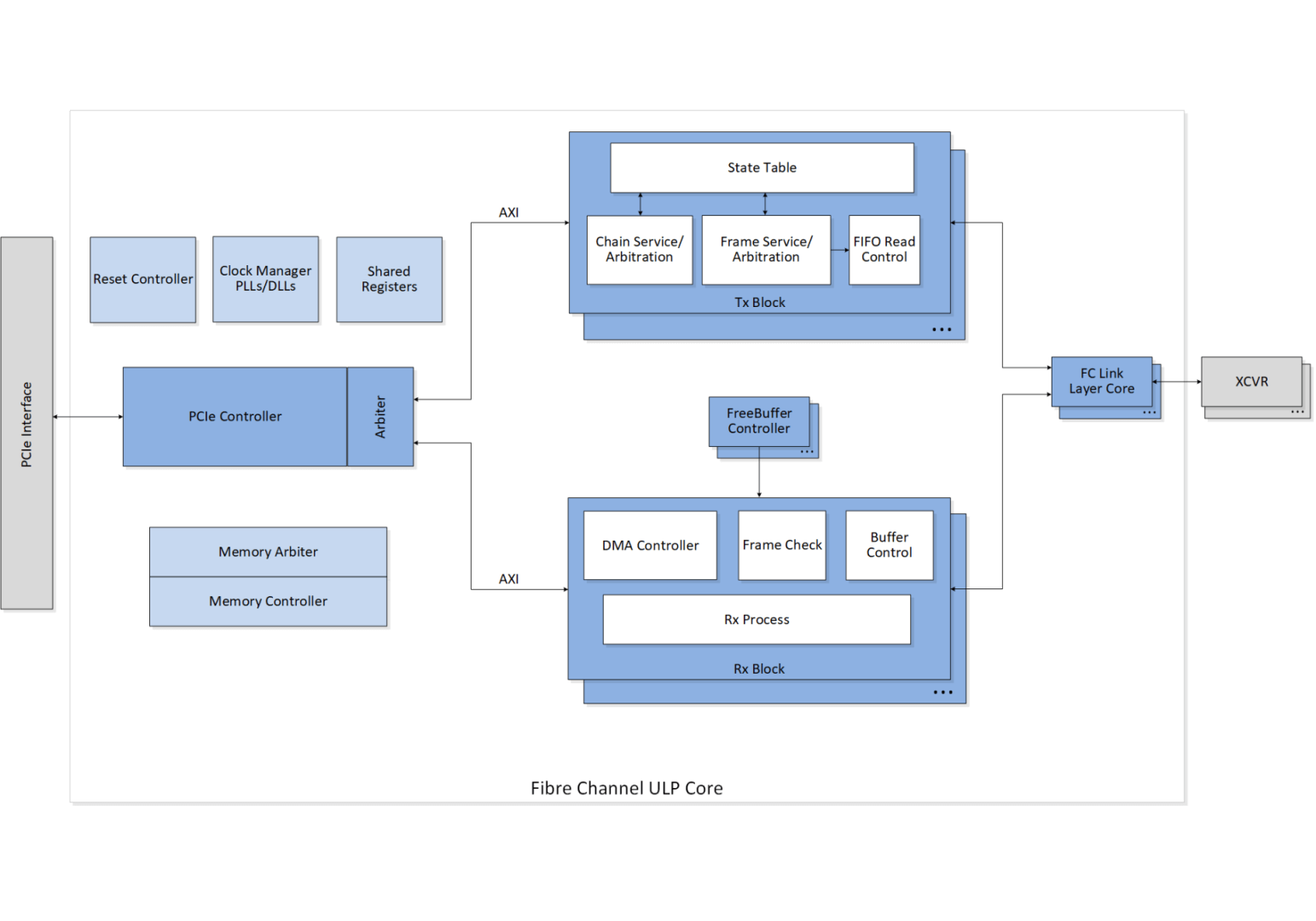
The New Wave Design Fibre Channel Upper Layer Protocol (FC-ULP) core provides a complete FC-4 layer hardware IP solution for the Fibre Channel Avionics Environment Remote Direct Memory Access (FC-AE-RDMA) and Fibre Channel Audio Video (FC-AV) protocols. FC-AE-RDMA follows the Fibre Channel Protocol for SCSI (FCP) standard.

The core provides full FC-AE-RDMA and FC-AV compliance. The host interface to the core is AXI-MM. This allows the core to be connected to an external host processor over PCIe or to an embedded SoC processor. The core is built for dropping into an FPGA and providing the complete design from processor interface to FC-ULP network interface.

This core is targeted toward applications in military/aerospace and has been used on a wide range of parts at varying operating rates. The core comes with test benches, constraints and an example design, making design integration a straightforward task.

Evaluation versions of the FC-ULP IP core are available and New Wave Design has a set of standard form factor boards featuring FPGAs, Fibre Channel optics, and off-the-shelf reference designs for quick evaluation of the IP core.

DOWNLOAD DATA SHEET REQUEST INFORMATION

FC Upper Layer Protocol (ULP) IP Core Overview

The New Wave Design Fibre Channel Upper Layer Protocol (FC-ULP) core provides a complete FC-4 layer hardware IP solution for the Fibre Channel Avionics Environment Remote Direct Memory Access (FC-AE-RDMA) and Fibre Channel Audio Video (FC-AV) protocols. FC-AE-RDMA follows the Fibre Channel Protocol for SCSI (FCP) standard.

The core provides full FC-AE-RDMA and FC-AV compliance. The host interface to the core is AXI-MM. This allows the core to be connected to an external host processor over PCIe or to an embedded SoC processor. The core is built for dropping into an FPGA and providing the complete design from processor interface to FC-ULP network interface.

This core is targeted toward applications in military/aerospace and has been used on a wide range of parts at varying operating rates. The core comes with test benches, constraints and an example design, making design integration a straightforward task.

Evaluation versions of the FC-ULP IP core are available and New Wave Design has a set of standard form factor boards featuring FPGAs, Fibre Channel optics, and off-the-shelf reference designs for quick evaluation of the IP core.

Get This IP Core Pre-Loaded on the Following FPGA Cards:

XMC: V1151 (Quad-Port), V1152 (12-Port), V1153 (12-Port Rugged), V1163 (12-Port Rugged Adaptive SoC)

PCIe: V5051 (Quad-Port), V5052 (16-Port)

PXIe: NI-PXIe-6592 (Please request more information)

FC Upper Layer Protocol (ULP) IP Core Features

  • FC-AE-RDMA & FC-AV compliant interface with hardware-based offload
  • Hardware DMA engines map sequence data to host memory buffers
  • Host processor offloaded from all networking responsibilities
  • Supports 1/2/4 Gbs data rates
  • Configurable number of ports in a single FPGA
  • AXI-MM host interface for embedded or PCIe-based processors
  • Frame counter and error statistics

FC Upper Layer Protocol (ULP) IP Core Applications

  • Avionics vehicle and mission systems
  • Industrial/Machine vision systems
  • Network packet capture

FC Upper Layer Protocol (ULP) IP Core Benefits

  • Increased performance with hardware-based FC-ULP offload
  • Hardware-based message processing and host DMA setup
  • Leverage proven technology for standard interface implementation
  • Mitigate obsolescence

FC Upper Layer Protocol (ULP) IP Core Overview

The New Wave Design Fibre Channel Upper Layer Protocol (FC-ULP) core provides a complete FC-4 layer hardware IP solution for the Fibre Channel Avionics Environment Remote Direct Memory Access (FC-AE-RDMA) and Fibre Channel Audio Video (FC-AV) protocols. FC-AE-RDMA follows the Fibre Channel Protocol for SCSI (FCP) standard.

The core provides full FC-AE-RDMA and FC-AV compliance. The host interface to the core is AXI-MM. This allows the core to be connected to an external host processor over PCIe or to an embedded SoC processor. The core is built for dropping into an FPGA and providing the complete design from processor interface to FC-ULP network interface.

This core is targeted toward applications in military/aerospace and has been used on a wide range of parts at varying operating rates. The core comes with test benches, constraints and an example design, making design integration a straightforward task.

Evaluation versions of the FC-ULP IP core are available and New Wave Design has a set of standard form factor boards featuring FPGAs, Fibre Channel optics, and off-the-shelf reference designs for quick evaluation of the IP core.

Get This IP Core Pre-Loaded on the Following FPGA Cards:

XMC: V1151 (Quad-Port), V1152 (12-Port), V1153 (12-Port Rugged), V1163 (12-Port Rugged Adaptive SoC)

PCIe: V5051 (Quad-Port), V5052 (16-Port)

PXIe: NI-PXIe-6592 (Please request more information)

FC Upper Layer Protocol (ULP) IP Core Features

  • FC-AE-RDMA & FC-AV compliant interface with hardware-based offload
  • Hardware DMA engines map sequence data to host memory buffers
  • Host processor offloaded from all networking responsibilities
  • Supports 1/2/4 Gbs data rates
  • Configurable number of ports in a single FPGA
  • AXI-MM host interface for embedded or PCIe-based processors
  • Frame counter and error statistics

FC Upper Layer Protocol (ULP) IP Core Applications

  • Avionics vehicle and mission systems
  • Industrial/Machine vision systems
  • Network packet capture

FC Upper Layer Protocol (ULP) IP Core Benefits

  • Increased performance with hardware-based FC-ULP offload
  • Hardware-based message processing and host DMA setup
  • Leverage proven technology for standard interface implementation
  • Mitigate obsolescence

Make an Inquiry

Contact us today to see how New Wave Design can collaborate with you to achieve your objectives, leveraging our cutting-edge military and aerospace solutions. Experience our dedication to innovation, quality, and unparalleled customer satisfaction firsthand, and together, let’s turn your challenges into triumphs.

"*" indicates required fields

Privacy Policy*

Stay Informed

Sign-up and receive relevant product information catered directly to your inbox.