Explore IP Cores

Reducing the Time Between Data and Decision-making

/ Products / IP Cores

Trusted High-Speed IP Cores

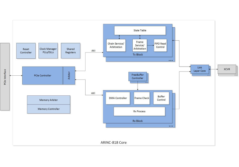
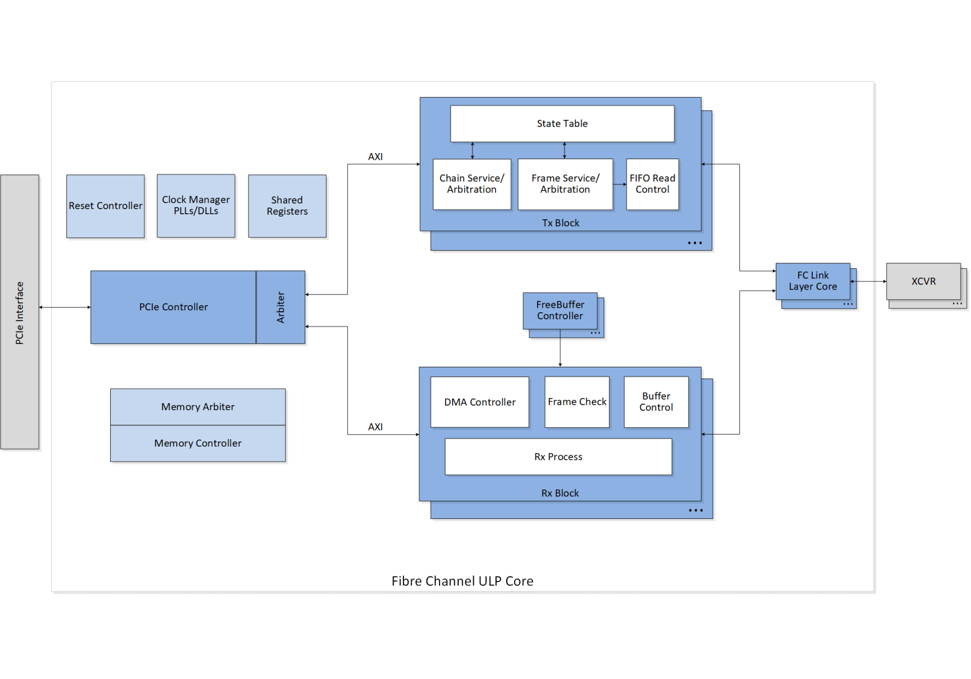
FPGA-based IP cores play a crucial role in aerospace and defense applications, enabling deterministic high-speed data transfer, real-time signal processing, and synchronization. New Wave Design’s flexible and programmable IP cores empower the development of advanced technologies, improving the performance and reliability of mission-critical systems.

Other Form Factors:

Filtering

Filters

Make an Inquiry

Contact us today to see how New Wave Design can collaborate with you to achieve your objectives, leveraging our cutting-edge military and aerospace solutions. Experience our dedication to innovation, quality, and unparalleled customer satisfaction firsthand, and together, let’s turn your challenges into triumphs.

"*" indicates required fields

Privacy Policy*

Stay Informed

Sign-up and receive relevant product information catered directly to your inbox.